雨燕直播- NBA直播- 足球世界杯 LIVE关于福建省2025年国民经济和社会发展计划执行情况与2026年国民经济和社会发展计划草案的报告
2026-02-10 07:25:45
雨燕直播,NBA直播,世界杯直播,足球直播,台球直播,体育直播,世界杯,欧洲杯,苏超直播,村BA直播,苏超联赛,村超,村超直播2025年,全省各级各部门坚持以习新时代中国特色社会主义思想为指导,全面贯彻落实党的二十大和二十届历次全会精神,深入学习贯彻习在福建考察时的重要讲话精神,在省委领导下,扎实开展深入贯彻中央八项规定精神学习教育,持续深化拓展“深学争优、敢为争先、实干争效”行动,认真执行省十四届人大三次会议审议批准的《政府工作报告》和2025年国民经济和社会发展计划,坚持稳中求进工作总基调,紧紧围绕“奋勇争先、再上台阶”,锚定目标、精准施策,着力稳就业、稳企业、稳市场、稳预期,经济运行总体平稳、稳中有进,社会大局保持安定稳定,高质量发展扎实推进,中国式现代化福建实践迈出新的坚实步伐。初步统计,2025年全省地区生产总值突破6万亿元,达到60199.45亿元、增长5%,其中,一、二、三产业分别增长3.6%、5.1%、5.1%。
一是传统产业优势巩固提升。加快推进新型工业化和先进制造业强省建设,规模以上工业增加值增长6.5%,制造业增加值占地区生产总值比重居全国第二。实施产业链群提升行动,电子信息、机械装备、石油化工三大产业增加值增长12.2%,对规模以上工业增长贡献率达74.7%。推动古雷打造世界一流高端智慧绿色石化基地,中沙古雷乙烯项目主装置及公用工程陆续完工,古雷炼化一体化工程二期等项目加快建设,福建中阿炼油化工有限公司成立。东南汽车城汽车产销量创新高。推进“智改数转”,实施省重点技改项目2279项、总投资5608亿元,新增国家级专精特新“小巨人”企业72家、制造业单项冠军企业11家,15个案例入选全国首批“数字三品”典型应用场景、数量居全国第二。福州入选国家制造业新型技术改造试点城市,漳州入选国家中小企业数字化转型试点城市。建强县域重点产业链,9个县域入选新型工业化标杆县、数量居全国第三。深入实施服务业高质量发展行动计划,规模以上服务业企业营业收入增长6.2%,40家企业入围中国服务业企业500强。实施有效降低全社会物流成本行动,新培育5条多式联运“一单制”试点线路,漳州国家骨干冷链物流基地、平潭商贸服务型国家物流枢纽获批建设,新增国家A级物流企业31家。
二是新兴产业加快培育壮大。实施战略性新兴产业发展提升行动,工业战略性新兴产业产值占规模以上工业总产值比重提升至29.1%。推进工业战略性新兴产业项目256项,首条拥有完全自主知识产权的8英寸碳化硅功率器件芯片制造生产线投片试生产,全球首款千安时长时储能电池量产下线类创新药获批上市,规模以上高技术制造业增加值增长14.6%。未来产业重点领域加速发展,推广发布75个未来产业典型应用场景,出台氢能产业创新发展中长期规划,绿氢中试基地建成投用,我省首个卫星地面接收站项目获国家核准,培育低空经济九大应用场景、建成垂直起降点495个。实施“人工智能+”行动,出台推动人工智能产业发展和赋能应用10条措施,发布38款人工智能软硬件产品和首批23个行业垂直模型,厦门入选首批交通运输领域国家人工智能应用中试基地,规模以上数字产品制造业增加值增长10.9%。
三是数智全面赋能加速推进。出台实施数字化全面赋能总体方案,开展数字中国建设综合试点,数字政府服务能力连续3年获评“卓越级”,数字经济发展水平居全国第一梯队。实施促进数据产业高质量发展行动计划,培育认定6个数据产业集聚区、13个数据要素产业园,福州、厦门、泉州入选国家数据产业集聚区建设试点。在全国首批开展公共数据资源登记,率先出台公共数据运营服务收费标准。强化产业数智赋能,新增9家国家卓越级智能工厂、38家国家级5G工厂,培育42家省级数字化标杆企业、4个工业互联网平台,关键业务环节全面数字化企业比例达71.8%、居全国第二。数字教育、智慧医疗、数字文旅等平台惠及众多用户,8个场景入选国家公共数据“跑起来”示范场景。成功举办第八届数字中国建设峰会、数字福建25周年研讨会等活动。
一是教育支撑更加有力。深入实施“双一流”和一流应用型高校建设计划,福建福耀科技大学获批设置并顺利招生,闽江学院更名大学工作顺利推进,黎明职业大学升格为职业本科,新设集美工业职业学院,新增本科专业23个,同济大学卓越工程师学院福建基地招收首批工程硕博士。获批建设高校区域技术转移转化中心(福建)。布局建设工程硕博士校企联合培养试点高校7个,福州大学入选国家工程硕博士培养改革专项试点。深化中职本科“3+4”、高职本科“3+2”贯通培养试点,新建5个市域产教联合体、6个行业产教融合共同体,6所高职院校入选国家“双高计划”。
二是科技创新更加强劲。强化高能级科创平台建设,累计重组入列13家全国重点实验室,新增国家级企业技术中心8家、制造业重点培育中试平台3家、产业知识产权运营中心2家。出台支持企业加大研发投入15条措施,国家高新技术企业超1.5万家,全社会研发投入预计超1300亿元。实施省“揭榜挂帅”科技重大专项37个,设立企业自然科学联合基金,获国家自然科学基金立项1322项,立项实施院省科技合作计划项目33个,钠离子动力电池、丙烷脱氢催化剂等关键核心技术实现突破,17项专利获中国专利奖、其中金奖1项。第二十三届海创会签约科技项目总金额超930亿元。
三是人才资源更加充足。实施“八闽英才”计划,新增“两院”院士2人、国家级人才计划入选者106人,遴选“雏鹰计划”青年拔尖人才56人、科技创新领军人才20人。实施省级引才引智项目69个,省引才“百人计划”引进人才134人。建立重点产业链顾问科学家、特聘专家团制度,试点组建4个产业特聘团。优化省级高层次人才认定工作机制,新认定和支持省级高层次人才2745人。选认省级个人科技特派员2231名、团队(法人)科技特派员546个。成功举办第三届全国博士后创新创业大赛、第二届全国职工数字化应用技术技能大赛、“鹭引五洲 才聚八闽”2025全球创新创业大赛。
一是消费需求稳步释放。出台我省提振消费专项行动实施方案,优化消费全链条循环机制,社会消费品零售总额增长4.4%。加力扩围消费品以旧换新,家电、家装补贴品类居全国前列,惠及消费者超750万人次、带动销售额超791亿元,限额以上家用电器和音像器材类、家具类、通讯器材类、新能源汽车零售额分别增长23.1%、11.8%、17.8%、27%。开展2025年“服务消费季”系列促消费活动,持续打造“一县一桌菜”品牌,泉州获评“世界美食之都”。壮大新型消费,出台促进首发经济发展政策措施,举办2025中国电商主播大赛,即时零售规模稳居全国第一梯队,网络零售额居全国第6位。福州、厦门、泉州入选消费新业态新模式新场景试点,厦门入选国际化消费城市建设试点和全国零售业创新提升试点。8个品牌入选首批“中国消费名品”名单。出台把文化旅游业培育成为支柱产业的意见,开展“一路山海一路歌”文旅消费主题年活动,实施入境消费便利化10条措施,接待旅游总人数、游客旅游总花费分别增长10.6%、12.6%。
二是投资结构不断优化。加强项目谋划储备,围绕重大战略规划目标和人民群众急难愁盼,系统谋划项目超8000个、总投资超5万亿元。积极争取资金支持,获批中央预算内投资150亿元,投放新型政策性金融工具资金233.9亿元,发行地方政府专项债券1542亿元,一批“两重”建设项目获得超长期特别国债资金支持。狠抓重大项目攻坚,1550个省重点项目完成投资7398亿元、超额完成年度计划,一批标志性项目取得新进展,福州至长乐机场城际铁路F1线号线一期等建成通车,厦门翔安国际机场、福州机场二期主体工程基本完工,温福高铁、厦漳泉城际铁路R1线号机组、沈海高速漳诏段扩容工程等开工建设,全省工业投资、基础设施投资分别增长6.1%、5.6%。推进大规模设备更新,设备工器具购置投资增长12.3%。促进民间投资发展,推动13个项目纳入全国重点民间投资项目库,全省首个引入民营资本的重大核电项目(华能霞浦核电一期)获国家核准,首单民营企业基础设施领域不动产投资信托基金(REITs)项目正式上市。完善招商统筹机制,签约亿元以上项目3317个、计划投资2.3万亿元,纳入跟踪管理的全省重大招商项目共1047个、累计完成投资6937亿元。
一是民营经济发展向优向好。新时代民营经济强省战略117项重点任务有序推进,规模以上民营工业企业增加值增长7.2%、高于全省平均水平。推动出台《福建省民营经济促进条例》,建立省市县三级支持中小微企业健康发展工作机制。建设“一站式”惠企政策平台,41项政策实现“免申即享”、“快申快享”。深化支持小微企业融资协调工作机制,设立两期共200亿元专精特新中小企业专项贷款,普惠小微贷款余额增长7.1%。创新建立服务企业“四通四到”机制,“政企直通车”平台企业诉求办结率近100%。成功举办第八届世界闽商大会、中国(福建)非公有制经济发展论坛。新增境内外上市企业16家、其中民营企业13家,新增3个国家级中小企业特色产业集群,20家企业入围中国民营企业500强、数量居全国第7位。
二是营商环境建设持续深化。以“新年第一会”形式召开全省优化营商环境大会,推动国家出台支持福建打造国际一流营商环境行动方案,出台我省首部优化营商环境中长期规划。建立营商环境观察员机制,深入开展“进窗口 走流程”现场办事体验活动。实施规范涉企行政执法专项行动,全面推行“综合查一次”,“闽执法”平台获全国推广。开展招标投标突出问题治理,推动招标投标市场规范健康发展。全面上线件“高效办成一件事”重点事项,完成500项高频证明事项“无证明”模式改造,工程建设项目审批制度改革评估连续3年全国第一,营商环境总体满意率连续5年超85%。全省实有市场主体770.1万户、增长3.5%。
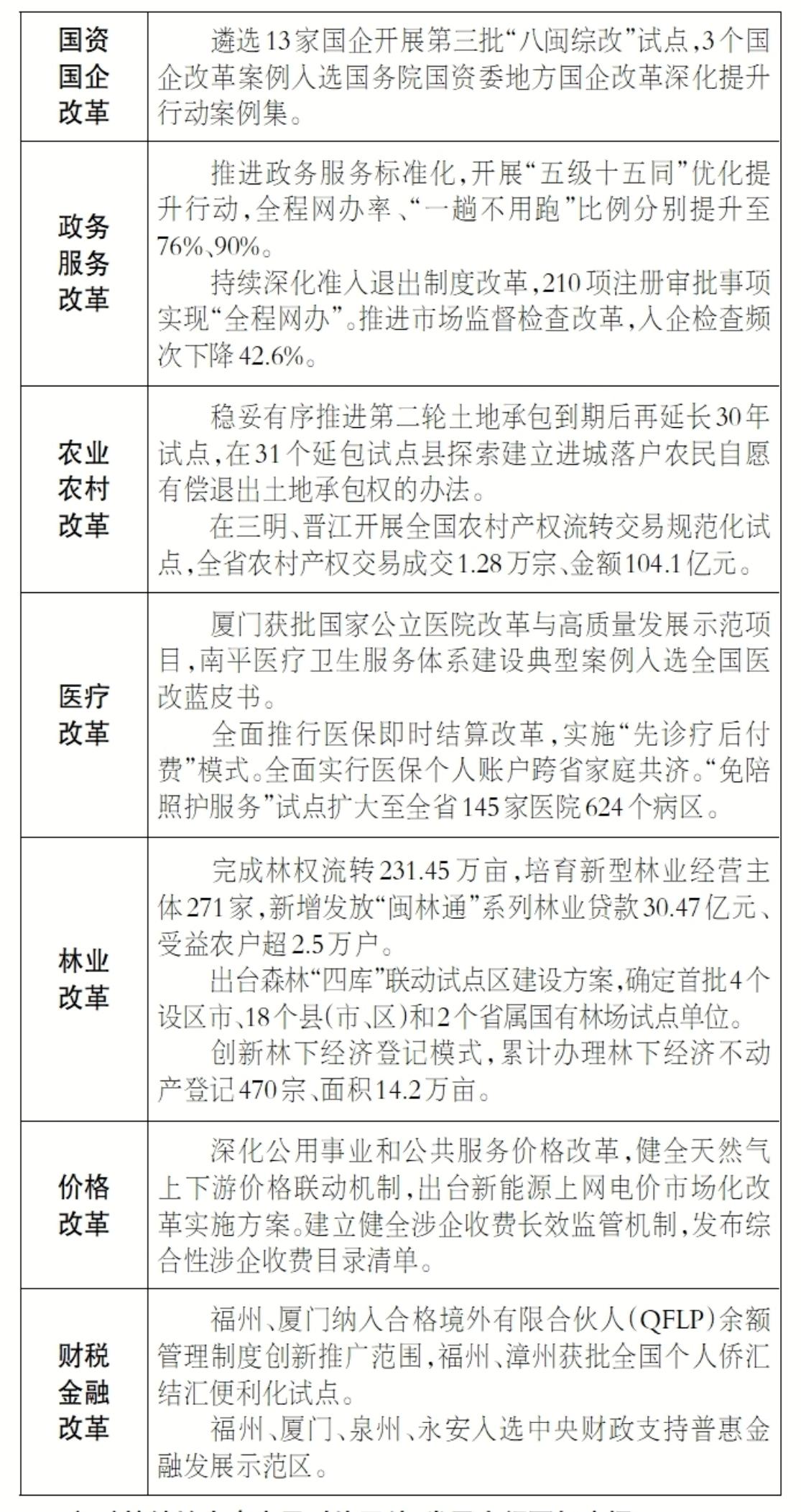
三是重点领域改革蹄疾步稳。国企改革深化提升行动圆满收官,形成综合改革试点企业74家,重组组建省工业控股集团。印发实施贯彻落实《全国统一大市场建设指引(试行)》重点任务事项清单,深入开展市场准入壁垒清理整治行动,破除市场准入壁垒126个。福厦泉要素市场化配置综合改革试点获国务院批复。福厦漳泉低效用地再开发试点实施项目11.6万亩,三明、莆田、南平、宁德增列为试点城市。“清单式”推广三明医改经验,公立医院综合改革效果评价连续10年位居全国前列,率先在省级层面规范制发“福林票”,林长制督查考核连续3年获评优秀等次,医改、林改等福建特色改革经验走向全国。
一是“海丝”核心区建设深入推进。“丝路海运”港航贸一体化发展提速,“丝路海运”联盟成员达367家、命名航线条,闽赣海铁联运天天班累计开行2278列。首条中欧北极航线启航,首开“塔什干—福州”中亚班列。“丝路飞翔”航线布局优化,首条第五航权客运航线开通。“海丝数贸枢纽港”成为全国首个“自贸+跨境”数字贸易产业集聚区。参与国际标准制修订26项,海丝中央法务区率先推出《海丝特别仲裁规则》。深入实施“丝路伙伴”计划,肯尼亚、加纳、汤加等多国元首或政府首脑访闽,第三次中国—太平洋岛国外长会在厦门成功举办,新增国际友城9对,新增“海丝学院”5个,援巴布亚新几内亚菌草旱稻项目永久性示范基地落成。
二是制度型开放稳步扩大。印发深入实施自由贸易试验区提升战略方案,首批对接国际高标准经贸规则推进制度型开放试点措施在全省复制推广,推出新一批33项制度创新举措,7个典型案例获全国推广,1项创新成果列入全国自贸试验区第六批“最佳实践案例”。福州、厦门获批服务业扩大开放综合试点,福州外商独资医院项目成功签约。启动建设金砖国家工业能力中国中心、海关示范中心,全国首条金砖“安智贸”航线落地厦门。中印尼“两国双园”加快建设,实现我国首票印尼鲜食椰子进口,境外园区巴塘综合工业区升级为经济特区。
三是外贸外资平稳发展。持续开展“福品销全球”系列活动,组织超3500家次企业参加333场境外展会,对欧盟、拉美、非洲出口分别增长9.7%、7.6%、20%。成功举办第五届中国跨境电商交易会,跨境电子商务综合试验区实现九市一区全覆盖,在全国首批落地跨境电商出口海外仓货物“离境即退税”政策,福州长乐国际机场综合保税区(一期)验收通过,认定10个省级海外仓,易货贸易规模居全国第三。发展文化、数字等服务贸易,6个项目入选国家文化出口重点项目。出台深化内外贸一体化发展实施方案,开展“外贸优品福建行”活动。成功举办第二十五届投洽会、第三届中国侨智发展大会,新设外商投资企业数增长6.3%,实际使用外资稳步增长。成立闽企出海专业服务联盟,实际对外投资额居全国前列。
一是先行示范效应扩大。争取中央和国家部委新出台10份配套支持政策文件,我省新推出29条促进融合措施。率先建立海峡两岸高校台湾毕业生档案管理服务中心,直接采认台湾地区职业技能资格项目增至66项,新增来闽实习就业台青超4000人,任教台师、高校台生数量均居大陆首位。引进24支台湾乡建乡创团队,培育31个样板县(镇、村)和100个乡建乡创项目。推动基础设施应通尽通,累计向金门供水4615.8万吨,厦金通气工程大嶝LNG气源站具备投产条件,厦金大桥(厦门段)海上主线桥主塔封顶。
二是经贸合作不断深化。持续拓展闽台石油化工、电子信息、精密机械等产业链供应链合作,新设台企2612家,实际使用台资7.24亿美元,均居大陆首位。闽台融合发展重点项目完成投资647.8亿元。14个台湾农民创业园建设成效全国领先,农业使用台资数量和规模保持大陆首位。推动出台《福建省促进两岸标准共通条例》,新增发布共通标准41项。第二十七届海峡两岸经贸交易会集中签约台资项目10个、总金额82.7亿元。平潭、大嶝对台小额商品交易市场免税商品种类增至50项。6个台湾品牌首度入选“福建老字号”。
三是情感交流持续热络。成功举办第十七届海峡论坛,办好第十届世界妈祖文化论坛、第十三届海峡青年荟等系列交流活动,来闽参加各类主要涉台交流活动的台胞累计超4万人次、增长30%,宗亲、乡亲、姻亲、民间信仰等纽带作用持续发挥。首批20个两岸青少年研学基地常态化开展研学实践活动,闽台棒垒球联动学校增至200所、覆盖近40万青少年参与,闽台联合组建的福建海鲨棒球队获2025年中国棒球联赛(天津站)冠军。“小三通”客运航线持续加密,往来闽台旅客194.2万人次、增长42%。
四是全域融合势头良好。福州发布福马“同城生活圈”第二批10条政策举措,厦门推出“厦金同城卡”。平潭对台跨境直购出口量居大陆首位。漳州建立漳台同名村、同宗村及漳籍台胞祖籍地信息库,泉州中国闽台缘博物馆组织编写的《两岸家书》出版发行,三明海峡两岸乡村融合发展试验区加快建设,莆田发布《海峡两岸共通 妈祖祭典》地方标准,南平持续开展“万名台胞游学大武夷”活动,龙岩成功举办第二届海峡两岸农业交流大会,宁德三沙港实现对台货运首航。
一是山海协作富有成效。健全市县山海协作机制,统筹安排对口协作帮扶资金支持山区发展。首批山海协作重点项目中45个已竣工、51个已开工。出台飞地园区专项支持政策,推动3对结对地市出台飞地园区共建方案,6个“产业飞地”、“科创飞地”加快建设。三明与上海、龙岩与广州对口合作走深走实,新增19个项目落地沪明临港产业园、广龙合作产业园,闽西革命老区高质量发展示范区建设扎实推进。加快发展海洋经济,成功举办2025世界航海装备大会,全国单机功率最大17兆瓦直驱型漂浮式海上风电机组下线,累计投建深远海养殖装备25台套、居全国首位,福州国家远洋渔业基地(一期)通关运行,海洋生产总值居全国前列。闽宁协作考核连续7年为“好”,援疆工作连续3次获评全国先进典型。
二是乡村振兴成果丰硕。推进“千村示范引领、万村共富共美”工程,认定省级乡村振兴示范乡镇47个、示范村514个,3个县(区)入选国家乡村振兴示范县创建名单,我省在国家推进乡村振兴战略实绩考核中获得“好”的等次。加快实施特色现代农业高质量发展工程,新增国家现代农业产业园1个、优势特色产业集群2个、农业产业强镇7个,十大乡村特色产业全产业链总产值超3万亿元。深化拓展和美乡村“五个美丽”建设,乡村建设品质提升行动完成投资310亿元,76%的村庄基本具备现代化生活条件。民族乡村建设稳步推进。农村生活垃圾无害化处理率居全国前列。培育“新农人”49.6万名。用好村庄分类结果,24个县(市、区)有序开展村庄撤并。
三是城乡融合步伐加快。全面贯彻落实中央城市工作会议精神,加力推进城市更新行动,启动城中村改造2.6万户、老旧小区改造8.36万户,新建改造提升城市道路559公里、福道829公里、精品公园25个、“口袋公园”221个、供排水管网2340公里,新增公共停车位2.4万个,厦门入选中央财政支持实施城市更新行动名单。优化调整福州新区管理体制,创新开发区体制机制。统筹开展首批9个城乡融合试点和10个新型城镇化潜力地区试点,全省城乡居民收入比缩小至2.04、优于全国平均水平。推行以经常居住地登记户口制度,18.6万农业转移人口进城落户,常住人口城镇化率达72.58%。新建城乡供水一体化管网6838公里,农村自来水普及率达98.85%。深入实施“两通工程”,实现86%邻县便捷通行、85%陆域乡镇30分钟内上高速。建制村客货邮服务全覆盖,农村地区公交服务占比达48.7%。
一是污染防治攻坚战深入实施。出台构建从山顶到海洋的保护治理大格局的意见。一体推进三轮中央生态环境保护督察反馈问题整改,污染防治攻坚战成效考核连续6年获评优秀。持续实施大气“十百千”工程,推动水泥、陶瓷等重点领域废气深度治理,基本完成钢铁行业超低排放改造和小锅炉转型升级退出。深化闽江、九龙江等综合治理,闽江水质首次实现全流域全优,九龙江流域优质水比例提升14.3个百分点。强化三沙湾、诏安湾等重点海域综合治理,基本完成入海排污口整治和入海沟渠“除黑”、“消劣”。建成各类型“无废细胞”3800多个,省级垃圾分类工作持续位列全国第一档。设区城市空气优良天数比例98.3%,地级及以上城市细颗粒物浓度降至18.9微克每立方米;主要流域国控断面优良水质比例100%,其中,优质水比例提升7.7个百分点;县级及以上集中式生活饮用水水源地水质达标率100%;近岸海域优良水质比例94.6%、提升2个百分点。
二是碳达峰碳中和扎实推进。印发实施加快经济社会发展全面绿色转型行动方案,开展钢铁、水泥等重点行业节能降碳专项行动,预计完成国家下达的能耗强度下降目标。分层分类推进低碳创新,3个园区入选国家级零碳园区建设名单,南平市、莆田高新技术产业开发区列入国家碳达峰试点,2类产品获批全国产品碳足迹标识认证试点,2家企业获评国家级能效“领跑者”。深化绿色制造体系建设,新增培育214家绿色工厂、14家绿色工业园区、19家绿色供应链管理企业。城镇新建民用建筑全面执行绿色建筑标准。新能源公交车占比达98.5%。加快能源清洁低碳转型,清洁能源装机比重达66.1%,核电装机容量占比居全国首位。
三是生态文明试点示范亮点纷呈。入选首批美丽中国省域先行区,新增5个国家生态文明建设示范区、4个“绿水青山就是金山银山”实践创新基地、2个美丽河湖、4个美丽海湾,森林覆盖率连续47年居全国首位。建成全国首个河湖生态产品交易平台,完成全国首笔河湖碳汇交易,出台首个渔业碳汇评估地方标准。三明入选第二轮国家生态产品价值实现机制试点。永春、建宁、仙游入选国家生态综合补偿重点区域。福州获评国际湿地城市,水土流失治理“长汀经验”入选国际数字地球会议示范案例。莆田“蓝色海湾”、平潭君山片区入选全国海洋生态保护修复典型案例。3个案例亮相联合国气候变化大会。
一是就业形势总体稳定。推动出台《福建省高质量充分就业促进条例》,出台全方位促进高质量充分就业的实施意见等系列稳就业政策,城镇新增就业54.58万人,城镇调查失业率4.7%。实施稳就业奖补、毕业生入职中小微企业岗位补贴等措施,释放政策红利109.3亿元。深化毕业生就业工作全链条运行机制,高校毕业生去向落实率居全国前列。实施就业困难人员援助行动,就业困难人员实现就业2.75万人,失业人员实现再就业13.32万人。常态化开展脱贫人口就业监测帮扶,助力13.2万脱贫人口实现稳岗就业。实施138个以工代赈项目,带动1.2万名农村劳动力就近就业。新建产业链头部企业实训基地70个,开展补贴性职业技能培训28.69万人次。落实“四大群体”增收计划,居民人均可支配收入50302元,增长5.1%。
二是公共服务增量提质。深化基础教育扩优提质行动,新增学前教育普及普惠县19个、义务教育优质均衡发展县12个。推进中小学“总校制”办学管理体制改革,建设城区公办义务教育学位7.67万个。扩大普通高中教育资源,普通高中录取率提升至72%。持续深化“双减”工作,课后服务实现城乡学校全覆盖。推动优质医疗资源扩容下沉,8个国家级、13个省级区域医疗中心开展新技术、新项目714项,县域医共体“六大中心”对基层辐射率达96.9%,遴选建设55家重点乡镇卫生院,持续深化“千名医师下基层”对口帮扶。三明中医药传承创新发展示范项目获中央财政支持。不断提升“一老一小”服务水平,新增养老床位0.5万张,新建22个嵌入式养老服务机构,新增普惠托位5.6万个,在10个县域开展“一老一小”家政服务试点。
三是社会保障更加有力。渐进式延迟法定退休年龄改革有序推进,基本养老保险待遇稳步提高,惠及262万退休职工。上调城乡居民基础养老金最低标准,惠及586.56万老年城乡居民。基本养老保险参保3475.13万人,其中,企业职工基本养老保险参保1730.96万人。开展新就业形态人员职业伤害保障试点,职业伤害保障参保91.6万人。厦门、泉州、三明、龙岩入选全国基本医疗保险参保长效机制创新综合试点,全省基本医保参保率稳定在95%左右。深入开展“八闽巾帼维权暖心行动”,推动出台《福建省未成年人保护条例》。分层分类实施救助帮扶,发放低保、特困、临时救助等各类救助资金61.7亿元。关爱特殊困难群体,及时足额发放孤儿、残疾人保障补贴资金。完善军民融合、国防动员、退役军人服务保障等体系,全国双拥模范城“满堂红”、“六连冠”目标圆满实现。
四是文体事业蓬勃发展。实施文化保护传承利用工程,第四次全国文物普查新发现文物点7642处,福鼎白茶文化系统入选全球重要农业文化遗产,壳丘头遗址入选国家考古遗址公园立项名单,国家级客家文化(闽西)生态保护区获批,兴化府历史文化街区获批国家级旅游休闲街区,新增44名国家级非遗代表性传承人。实施新时代文艺高峰工程,连续12届获得中国戏剧梅花奖,2部作品获“文华奖”,电视剧《浴血荣光》《沉默的荣耀》赢得收视口碑双丰收。成功举办中国金鸡百花电影节、海丝国际文化旅游节等活动。《福建省公共文化服务保障条例》正式施行,打造“用艺术点亮乡村”、“周末戏相逢”等文化惠民品牌。我省体育健儿在第十五届全运会上取得26金21银17铜的历史最好成绩、金牌数并列全国第五,成功举办苏迪曼杯羽毛球锦标赛、中国乒超联赛等品牌赛事。广泛开展“运动健身进万家”系列活动,140家公共体育场馆向社会免费或低收费开放,服务健身群众超2500万人次。
一是经济金融安全进一步巩固。健全金融风险防控机制,稳步推进地方金融组织规范整治,有效遏制非法金融活动,全省不良贷款率1.11%、持续处于较低水平,我省连续6年被评为无高风险金融机构的省份。防范化解地方政府债务风险,全省法定政府债务到期本息全部按时足额偿还,余额严格控制在限额以内。着力稳定房地产市场,推行“房票安置”、“共有产权”购房等创新举措,推进32个“好房子”试点项目建设,开工筹集安置房和保障性租赁住房2.8万套,全面完成保交房项目交付任务。
二是粮食安全基础进一步夯实。严格落实耕地保护和粮食安全责任制,新建和改造提升高标准农田71.21万亩,早稻单产连续7年位居全国第一,粮食播种面积1271万亩、产量520.9万吨,均超额完成国家任务。实施种业振兴行动,杂交水稻制种面积连续8年位居全国第一,新增4家国家级育繁推一体化种子企业。加强粮食收储调控,成功举办第二十一届福建粮洽会,建立粮食加工企业社会责任储备,省储备粮公司长乐直属库列入全国首批绿色储粮技术集成应用示范点,粮食储备达历史高位。健全完善省市县三级粮食应急网络,认定供应网点1727家、实现全省乡镇(街道)全覆盖。
三是能源安全保障能力进一步增强。推进重大能源基础设施建设,一批电力项目建成投产,电力装机达9789万千瓦、增长9.1%,全年发电量3747.8亿千瓦时、增长4.5%。天然气基础设施持续完善,陆海多主体气源保供格局逐步形成,天然气消费量达74.6亿立方米、增长8.4%。加快能源储备基地建设,原油煤炭储备能力稳步提升。电力现货市场建设有序推进,中长期交易体系不断健全。扎实做好重点时段能源保供工作,圆满完成迎峰度夏、迎峰度冬电力保供任务。
四是公共安全治理水平进一步提升。深入开展安全生产治本攻坚三年行动,推进17项重点行业领域“一件事”全链条安全整治,生产安全事故起数、死亡人数分别下降15.2%、13.3%,没有发生重大以上事故。有效防范应对自然灾害,26起成功避险避灾案例获国家通报表扬。强化食品药品监管,食品、药品抽检合格率分别为99.62%、99.71%,食品安全评议考核获国家A级。持续深化平安福建建设,《福建省平安建设条例》正式施行,打击治理电诈、扫黑除恶等工作成效居全国前列,率先实现综治中心省市县乡全覆盖,平安建设工作绩效持续位居全国优秀行列,群众安全感率保持在99%以上,社会大局安定稳定。
总的看,2025年全省经济和社会发展计划执行情况总体较好。粮食产量、城镇新增就业人数、教育、医疗等预期目标超额完成,地区生产总值、地方一般公共预算收入、城镇调查失业率、居民人均可支配收入、生态环境、安全生产等指标实现预期目标。部分指标完成情况与年度目标存在差距,分别是:受房地产开发投资大幅下滑等因素影响,固定资产投资增长不及预期,但好于全国0.5个百分点,扣除房地产开发投资,项目投资增长3.6%;受有效需求不足等影响,社会消费品零售总额增速低于年度目标,但高于全国0.7个百分点;由于我省货物出口中对美出口占比较高,受美国加征关税等政策冲击影响较大,出口总额下降。
经过五年的接续奋斗,我省“十四五”规划提出的主要目标任务顺利完成,全省地区生产总值连跨5万亿元、6万亿元两个台阶,人均地区生产总值超过14万元、居全国第四,全省综合实力、创新实力和人民生活水平跃上新的台阶,机制活、产业优、百姓富、生态美的新福建建设取得新的重大成就,第二个百年奋斗目标新征程实现良好开局。这些成绩的取得,根本在于习领航掌舵,在于习新时代中国特色社会主义思想科学指引,是以习为核心的党中央坚强领导的结果,是省委、省政府团结带领全省上下奋力拼搏、开拓进取的结果,是省人大、省政协和社会各界有效监督、鼎力支持的结果。
在肯定成绩的同时,我们也清醒认识到,我省发展还面临不少问题和挑战:一是外部环境不确定性上升,部分外贸企业订单下滑,稳外贸稳外资压力加大。二是有效需求仍然不足,居民消费能力和消费意愿不强,中小微企业、传统制造企业生产经营较为困难。三是转型升级任务较为艰巨,科技创新能力有待提升,产业结构仍需进一步优化。四是民生保障仍存在短板,群众就业和增收难度加大,人口结构变化给经济发展、社会治理等提出新课题。同时,重点领域风险不容忽视,部分地方财政收支矛盾突出,等等。对此,我们高度重视,将采取有力措施积极推进解决。
2026年是“十五五”开局之年,也是福建在中国式现代化建设中奋勇争先、谱写新征程新福建建设新篇章的关键一年。我们要以习新时代中国特色社会主义思想为指导,深入贯彻党的二十大和二十届历次全会以及中央经济工作会议精神,全面落实习对福建工作的重要讲话重要指示批示精神,按照党中央、国务院决策部署和省委、省政府工作要求,完整准确全面贯彻新发展理念,积极服务和深度融入新发展格局,全方位推动高质量发展,坚持稳中求进工作总基调,把提质增效摆在更加突出位置,更好担起经济大省挑大梁责任,更好统筹发展和安全,增强政策前瞻性针对性协同性,持续扩大内需、优化供给,做优增量、盘活存量,因地制宜发展新质生产力,主动融入全国统一大市场建设,高质量推进两岸融合发展示范区建设,持续防范化解重点领域风险,着力稳就业、稳企业、稳市场、稳预期,推动经济实现质的有效提升和量的合理增长,保持社会和谐稳定,实现“十五五”良好开局。
一是深挖潜力提振消费。深入实施提振消费专项行动,统筹促就业、增收入、稳预期,合理提高公共服务支出占财政支出比重,增强居民消费能力,社会消费品零售总额增长5%左右。优化实施“两新”政策,持续开展“全闽乐购”系列主题促消费活动,稳定和扩大汽车、家电、家居等大宗消费,打造假日消费、时尚消费、国潮消费等新增长点。完善福品推广体系,推动“一县一福品”建设,办好第五届福品博览会。推进服务消费提质惠民,充分挖掘家政服务、养老托幼等基础型消费,激发文化娱乐、体育休闲等改善型消费。培育扩大新型消费,积极发展即时零售、直播电商、智慧商店等消费新业态,鼓励举办首发首秀首展,提升数字消费能级。实施放心消费“百千万”工程,推进县域商业体系、一刻钟便民生活圈建设,清理消费领域不合理限制措施。促进文旅消费扩容提质,实施全域文旅提升工程,推动创建更多5A级旅游景区。做好“文旅+百业”文章,做热做旺演艺经济、赛事经济,优化入境旅游消费政策,吸引更多海内外游客来感受“清新福建”之美。
二是提升效益扩大投资。强化项目谋划储备,完善全生命周期项目管理机制,统筹投资于物、投资于人、投资于智,探索编制全口径政府投资计划,聚焦我省“十五五”规划目标和政策性资金投向领域,围绕基础设施、现代产业、城乡融合、公共服务、生态环境、安全防范等体系,系统化谋划一批牵引性强的大项目好项目,项目投资增长4.5%左右。抓实项目要素保障,积极争取中央预算内投资、新型政策性金融工具等政策性资金,用足用好专项债券项目“自审自发”试点政策,拓展多元化投融资渠道,强化用地、用林、用海、环评等保障,推动项目落地实施。突出重大项目支撑,坚持“硬投资”和“软建设”相结合,优化实施“两重”项目,组织实施省重点项目1570个、年度计划投资7226亿元,分级分类跟踪协调推进,加快形成更多实物工作量。科学精准招引项目,强化招商图谱绘制运用,新引进落地总投资超10亿元项目50个以上。激发民间投资活力,加大向民间资本推介项目力度,支持民营企业参与核电、铁路、水利等重大项目建设,规范实施政府和社会资本合作(PPP)新机制,推动更多基础设施REITs项目上市发行,促进民间投资回稳向好。
一是持续培育壮大新兴产业和未来产业。深入实施战略性新兴产业融合集群发展工程,推动新能源、新材料、生物医药、海洋高新、节能环保等新兴产业发展提速、规模扩大、占比提升,建强新能源新材料产业核心区,争取更多集群纳入国家级战略性新兴产业集群。实施新一轮“电动福建”计划,拓展新能源汽车、电动船舶等全产业链优势。因地制宜发展未来产业,持续实施未来产业场景示范领跑行动,构建基础研究到场景应用全链条贯通的未来产业培育体系,培育壮大数据智能、绿色氢能、新型电池、具身智能等产业。稳妥有序发展低空经济,完善低空经济规则规制体系,加快建设省级智能网联平台,布局发展低空装备制造。深化拓展“人工智能+”行动,培育一批人工智能行业垂直模型,拓展人工智能应用场景,支持省级人工智能产业园和人工智能集聚区发展。
二是加快传统产业转型升级。实施先进制造业集群发展专项行动,梯度建设国内一流、具有国际竞争力的先进制造业集群。加快电子信息产业自主化链条化发展,突出“增芯强屏”延链补链强链发展。推动现代化工产业一体化精细化发展,加快中沙古雷乙烯、古雷炼化一体化工程二期等项目建设,深化氟新材料发展。推进先进装备制造产业高端化智能化发展,发挥好东南汽车技改、福建奔驰二期等项目带动效应。推动现代纺织鞋服产业品牌化高附加值发展,迭代升级食品加工、新型冶金、绿色建材、特色轻工等优势产业,持续实施“培优扶强”龙头企业行动计划,深入推进“智改数转”、大规模设备更新,滚动实施1500项以上省重点技改项目,打造更多数字化转型典型标杆、智能工厂、专精特新企业。一体推进县域重点产业链发展、工业园区标准化建设、低效用地再开发,持续开展“四链”融合对接活动,提升县域产业链集聚水平和创新能力。实施产业链供应链质量赋能行动,打造一批质量强省建设标杆。
三是促进服务业优质高效发展。实施服务业扩能提质行动,办好全省服务业发展大会,加快推进福州、厦门服务业扩大开放综合试点,分领域推进生产性服务业向专业化和价值链高端延伸,促进生活性服务业高品质、多样化、便利化发展。完善现代物流体系,提升国家物流枢纽、骨干冷链物流基地能级,加快发展多式联运,进一步降低全社会物流成本。大力发展科技金融、绿色金融、普惠金融、养老金融、数字金融,用好“金服云”平台,提升金融服务实体经济质效。积极发展工业设计、服务型制造、认证认可、共性技术服务等重点环节,创新农业生产环节托管模式,推动现代服务业与先进制造业、现代农业融合发展,推进服务业数智化。
四是深化数智赋能千行百业。推进数字中国建设综合试点,放大数字中国建设峰会效应,以数智引领经济社会全方位、全要素、全链条转型升级,努力打造数字中国建设样板。深化数智赋能经济发展,培育建设标杆数据企业、“独角兽”和“瞪羚”创新企业、数据产业集聚区、数据要素产业园,拓展“数据要素×”行动,推进数据流通交易、开发应用,争创国家级数字产业集群。深化数智赋能政府建设,完善集约高效的“1131”基础平台体系,健全政务服务矩阵,持续推进政策事项“一网公开”、政务服务“一网办事”、行政执法“一网监管”、公共资源“一网交易”,加快构建“数字一栋楼”服务体系。深化数智赋能社会服务,推出民生领域重点应用场景20个以上,推进省域治理“一网统管”建设,加快城市全域数字化转型,深化智慧教育、“三医一张网”、数字人社等平台建设,迭代升级文旅、乡村、生态、水利等领域信息化平台。
一是健全高效率协同机制。完善教育科技人才一体推进的领导体制和工作机制,强化规划衔接、政策协同、资源统筹、评价联动,促进科技自主创新和人才自主培养良性互动。推进创新链产业链资金链人才链深度融合,加快人才集聚与科技创新、产业升级联动发展。围绕科技创新、产业发展需求等协同育人,实施一流学科培育行动,推进学科专业优化调整改革试点,“一校一案”优化学科专业结构,加强新兴学科、重点学科、交叉学科建设。畅通高校、科研机构、企业人才交流通道,强化科研机构、创新平台、企业、科学计划人才集聚培养功能。
二是完善高质量教育体系。加快构建优质均衡的基本公共教育服务体系,发展优质普惠学前教育,逐步推行免费学前教育,推动义务教育强校提质,有序扩大普通高中学位供给。持续改善乡村学校、特殊教育学校办学条件,完善专门教育保障机制。深入实施高水平职业学校和专业建设计划,深化职普融通、产教融合、科教融汇,打造高水平职业学校和专业群。全面推进“双一流”、一流应用型高校建设,扩大优质本科教育招生规模,建强基础学科拔尖人才培养基地。弘扬教育家精神,加强新时代教师队伍建设。
三是扩大高水平科技供给。完善科创平台系统布局和统筹管理机制,推动省创新实验室提质增效,争创更多国家级科创平台。实施中试创新服务平台体系建设行动,布局建设一批概念验证、中试验证平台。加快实施海洋负排放国际大科学计划,建好高校区域技术转移转化中心(福建)。深入实施高新技术企业“提质增效”计划和规上工业企业研发活动“全覆盖两提升”行动,支持企业牵头组建创新联合体。深入开展科技重大攻关行动,实施省科技重大创新项目10个以上,力争在集成电路、能源材料等重点领域突破一批关键技术。全面铺开职务科技成果赋权改革,推广“企业家+科学家+投资家”协同创新模式,探索“先使用后付费”、“赋权+转让+约定收益”模式。完善知识产权保护体系,促进知识产权高质量保护和运用。办好第二十四届海创会。
四是打造高层次人才队伍。健全“引育用留”人才工作全链条机制,进一步优化人才发展环境。深入实施省引才“百人计划”,健全柔性引才机制,精准引进“高精尖缺”人才和创新团队。加快建设福厦人才集聚平台,推进重点区域国家外国人才保障改革试点。完善人才梯次培育体系,深入实施“八闽英才”培养计划,统筹推进科技领军人才、卓越工程师、大国工匠、高技能人才等人才队伍建设。开展“人才兴链”行动,完善重点产业链特聘专家团制度。推进人才评价综合改革试点,完善以创新能力、质量、实效、贡献为导向的人才评价体系。
一是主动融入全国统一大市场建设。围绕“五统一、一开放”基本要求,严格落实“全国一张清单”管理模式,全面开展市场准入效能评估,健全完善市场准入壁垒清理整治常态化工作机制,持续消除招标投标、政府采购等方面壁垒,破除地方保护和市场分割。深入实施公平竞争审查制度,加强反垄断和反不正当竞争执法,综合整治“内卷式”竞争。统一市场监管执法,强化市场监管标准化规范化数字化建设。推进地方标准综合管理制度改革。以福厦泉要素市场化配置综合改革试点为牵引,加快完善要素市场化配置制度和规则,加强要素市场化平台建设,健全闲置低效资源资产盘活处置机制,推动各类生产要素畅通流动、高效配置。
二是充分激发各类经营主体活力。坚持和落实“两个毫不动摇”,制定实施进一步深化国资国企改革方案,推进战略性重组和专业化整合,加快推进产业链上下游垂直整合、同类业务专业化横向整合,提升国企核心竞争力。传承弘扬、创新发展“晋江经验”,纵深推进新时代民营经济强省战略,全面实施民营经济促进条例,推动出台促进个体工商户发展条例,持续推进民营经济发展环境综合改革,深化政企常态化沟通交流、支持中小微企业健康发展等机制,健全涉企执法、涉企收费、拖欠企业账款清偿等长效机制,落实服务企业“四通四到”机制,建设民营经济发展综合服务平台。深入开展营商环境共同优化提升行动,推动新一批“高效办成一件事”上线运行,持续提升“数据最多采一次”服务水平,扩大“无证明”服务应用场景。推动出台社会信用条例,加快建设覆盖各类主体、制度规则统一、共建共享共用的社会信用体系。
三是深化拓展具有福建特色的改革。巩固提升三明医改经验,深化按病种付费为主的医保支付方式改革,持续推进医药集采提质扩面,促进“三医”协同发展和治理。加快全国深化集体林权制度改革先行区建设,持续深化集体林权制度“三多”改革,扎实推进首批24个森林“四库”联动试点区建设。进一步完善科技特派员制度,持续推动以“揭榜挂帅”方式组建科技特派团,提升全产业链服务能力。深化“一市一试点、一县一特色”专项改革,打造更多具有全国影响力的福建标志性改革品牌和成果。
一是提升开放平台能级。深化“海丝”核心区建设,推进“丝路海运”港航贸一体化发展,织密“丝路飞翔”航线,提升“数字丝路”服务能级,统筹实施重大标志性工程和“小而美”民生项目。深入实施自贸试验区提升战略,深化对接国际高标准推进制度型开放试点,争取推出更多制度创新举措。加快“两国双园”、金砖创新基地、海丝中央法务区等平台载体建设。开展标准国际化跃升行动,拓展标准海外应用。持续优化提升国际贸易“单一窗口”,推进智慧口岸建设。深化开发区一体化管理制度改革。拓展闽港闽澳经贸、金融、科技等领域合作,支持闽港闽澳企业“并船出海”。打好新时代新“侨牌”,实施全方位引侨资汇侨智聚侨力行动,推进闽商回归工程,办好中国侨智发展大会。
二是稳住外贸外资基本盘。持续深化“福品销全球”拓市场系列活动,组织企业参加重点新兴市场展会,积极拓展全球南方国家等多元市场。统筹推进全省跨境电子商务综合试验区建设,培育“跨境电商+产业带”模式,促进跨境电商、市场采购、保税物流等新业态发展。优化海外仓建设布局,推广“仓储+展厅”、“仓储+营销”等模式,支持海外侨商集采中心建设。积极发展中间品贸易、绿色贸易、新型易货贸易。大力发展服务贸易,创新发展数字贸易,争创国家服务贸易创新发展示范区。加快内外贸一体化发展,推动内外销顺畅衔接。持续打造“投资福建”品牌,开展稳外资攻坚系列行动,促进在闽外资企业增资扩产,办好第二十六届投洽会。有效实施对外投资管理,进一步完善闽企出海综合服务体系,引导产业链供应链合理有序跨境布局,推进贸易投资一体化发展。
一是共建共享第一家园。推动完善闽台融合发展政策体系,进一步优化台胞在闽求学研习、实习就业、就医养老、住房保障、社会救助等制度安排,优化提升台胞台企数字“第一家园”服务平台,拓展台湾居民居住证应用场景,扩大同等待遇覆盖面。探索台湾教师、律师以及会计、规划、金融等领域专业人才认定新模式,扩大直接采认台湾地区职业技能资格范围,建好台湾青年实习就业基地。持续扩大招收台湾学生规模,大力引进台湾教师来闽发展。拓展台胞社会参与,深入推进闽台乡建乡创、城建城创合作项目。完善台胞台企权益保障协调联动机制,加强涉台司法服务。
二是扩大闽台经贸合作。深化闽台电子信息、机械装备、石油化工、生物医药、现代农业、海洋渔业等重点领域合作,推动各类涉台产业园区提档升级,建设海峡两岸中小企业合作区,支持在闽台企转型发展。加快实施闽台融合发展重点项目。持续优化涉台营商环境,推动进一步放宽台资台企市场准入限制。落实平潭、大嶝对台小额商品交易市场税收调整政策,发展对台小额贸易市场。完善两岸标准共通服务平台功能,扩大两岸标准共通领域和适用范围。支持海峡股权交易中心“台资板”创新升级,建设多层次两岸金融市场。
三是深化闽台民间交流。办好海峡论坛、世界妈祖文化论坛、海峡青年荟等品牌活动,持续开展宗亲往来、寻根谒祖、族谱对接等活动,促进两岸同胞心灵契合。深化两岸关系历史文化研究和宣传,深入实施闽台历史展示溯源工程,强化闽台关系档案、涉台文物等保护利用,持续开展“迁台记忆”档案文献征集工作。密切闽台文化旅游交流合作,加快建设两岸流行文化中心。深化闽台棒垒球推广工程,办好海峡两岸体育嘉年华系列活动,带动更多台胞来闽参赛。拓展两岸青少年研学基地功能,促进闽台青年团体常态化交流,不断扩大闽台青年共同“朋友圈”和“事业圈”。
四是构建全域融合格局。加快打造厦金、福马“同城生活圈”,提升“小三通”航线运力,推动设立福州马祖产业合作园区。深化厦门综合改革试点,健全福州新区与平潭对台融合协同机制。推进平潭新一轮全岛封关运作,探索建设两岸共同市场先行区域。加快与金门、马祖通水通电通气通桥大陆侧项目建设。推动厦门、泉州、漳州加快建设世界闽南文化交流中心以及莆田建好妈祖文化中心,支持龙岩、三明实施客家文化对台交流项目,鼓励宁德、南平拓展闽台新能源、文旅等产业合作。
一是深入实施新时代山海协作。强化山海协作项目谋划,接续实施第二批117个、总投资245亿元的山海协作项目。统筹不少于6亿元对口协作帮扶资金,重点支持山区产业项目建设。创新飞地园区体制机制,完善转出地和承接地利益共享机制,打造一批具有示范带动作用的“产业飞地”、“科创飞地”。加快推进山海教育均衡发展、医疗资源下沉共享,强化人才交流、劳务协作,提升社会事业共享服务水平。出台新一轮支持老区苏区振兴发展政策,用好用足中央国家机关及有关单位对口支援政策,推进闽西革命老区高质量发展示范区建设。完善对接国家区域重大战略工作机制,持续深化沪明、广龙对口合作,打造一批品牌示范合作项目。深化拓展闽宁协作,扎实做好援疆等工作,办好闽宁协作30周年系列活动。
二是扎实推进乡村全面振兴。深入实施“千村示范引领、万村共富共美”工程,持续推进100个以上乡村振兴“十大行动”重点任务,培育一批省级乡村振兴示范乡镇、示范村。实施做大做强特色现代农业“百亿提升”行动,稳定发展粮食生产,加快建设现代农业产业园、优势特色产业集群、农业产业强镇、乡村特色产业专业村,打造“福农优品”品牌,推进福海粮仓、森林粮库建设。持续深化拓展和美乡村“五个美丽”建设,深化乡村建设品质提升行动、完成投资260亿元以上。实施“百乡千村万里路”工程,建设改造农村公路1000公里,新建改造农村供水工程100处。深入实施文明乡风建设工程,推进移风易俗,鼓励各地开展“村BA”、“村气排”等“村字号”文体活动。完善“新农人”培育平台,新增“新农人”6万名。持续巩固拓展脱贫攻坚成果,把常态化帮扶纳入乡村振兴战略统筹实施,守牢不发生规模性返贫致贫底线。
三是稳步推进新型城镇化。接续实施以人为本的新型城镇化战略五年行动计划,推进新一轮农业转移人口市民化行动,推行由常住地登记户口提供基本公共服务,促进农业转移人口有序融入城市。实施两大都市圈高质量建设行动,提升福州都市圈、厦漳泉都市圈同城化水平。推动福州新区、平潭综合实验区一体化协同发展。坚持城市内涵式发展,实施城市更新和安全韧性提升行动,打造15个片区更新、社区改造省级样板,新建改造城市供排水管网1800公里,推进“万里福道”、“口袋公园”和小微绿地等建设,完善“平急两用”公共基础设施,全域推进海绵城市建设。以县域为重点统筹城乡融合发展,持续壮大县域经济,分类推进做大做强县城,统筹优化镇村布局,深化东山等9个省级城乡融合试点,探索促进城乡融合和共同富裕有效路径。
四是加快“海上福建”建设。深入实施新一轮推进海洋经济发展意见,滚动实施300个以上海洋经济重点项目,有力有序发展海上风电、深远海养殖、海洋信息、海工装备、海洋生物医药等产业,加快建设现代海洋产业体系。持续优化整合港口资源,提升港口集疏运能力,打造世界一流现代化港口群。实施数字海洋建设行动方案,搭建“海上福建”数字架构。用好世界航海装备大会等平台,引进落地一批海洋经济龙头企业及重大项目。高质量建设福州、厦门全国海洋经济发展示范区,持续放大示范引领效应。
一是加强污染防治和生态治理。实施新一轮空气质量改善行动,强化水泥、生物质锅炉、涉挥发性有机物等行业废气深度治理,稳步降低细颗粒物浓度。统筹水资源、水生态、水环境治理,持续推进畜禽水产养殖污染防治,城市生活污水集中收集率稳定在80%以上,巩固提升闽江、九龙江等主要流域优良水体比例。加强重点海域综合治理,持续推进入海河流总氮治理管控和海洋垃圾治理,持续改善近岸海域水质。加强土壤污染源头防控,推进受污染耕地安全利用和建设用地管控修复,实施固体废物综合治理行动,加大新污染物治理力度,加快全域“无废城市”建设。完善以武夷山国家公园为主体的自然保护地体系,统筹推进重要生态系统保护和修复重大工程,提升生态系统多样性稳定性持续性,筑牢“两屏一带六江两溪”生态安全屏障。
二是加快推进绿色低碳发展。实施碳排放总量和强度双控制度,完善地方碳考核、行业碳管控、企业碳管理、项目碳评价、产品碳足迹等政策制度,高质量推进国家碳计量中心(福建)建设。深入实施碳达峰十大行动,加快培育建设一批零碳园区、零碳工厂。深入推进重点行业节能降碳改造,加强重点用能用水单位节能节水管理,有力有效管控高耗能高排放项目。完善资源总量管理和全面节约制度,提高垃圾分类和资源化利用水平。加快建设新型能源体系,协同推进“风光储氢核”发展,持续提高清洁能源供给比重,完善绿色电力交易机制。推动城乡建设、交通运输等重点领域绿色低碳转型,壮大“以竹代塑”等循环经济,倡导绿色消费、低碳出行,加快形成绿色低碳的生产生活方式。
三是深化生态文明体制改革创新。持续深化国家生态文明试验区建设,一体推进美丽城市、美丽乡村、美丽河湖、美丽海湾等建设,加快构建从山顶到海洋的保护治理大格局,建好美丽中国省域先行区。以点带面、梯次培育,扎实推进生态产品价值实现机制、碳达峰、生态综合补偿、产品碳足迹标识认证、海洋碳汇等国家级试点,持续构建具有福建特色的绿色低碳领域试点矩阵,形成更多标志性制度创新成果。完善主要流域全覆盖的横向生态保护补偿机制。推进碳排放权、排污权、用水权等资源环境要素市场化配置。健全自然资源资产产权制度和管理制度体系,完成全民所有自然资源资产实物量清查和价值量核算。深化生态环境分区管控,提高生态环境精细化差异化管理水平。
一是多措并举稳就业促增收。实施城乡居民增收计划,多渠道增加城乡居民收入。健全就业促进机制,构建就业友好型发展方式,实施就业稳岗扩容提质行动,稳定高校毕业生、农民工、退役军人等重点群体就业,城镇新增就业50万人、失业人员实现再就业10万人。实施“福见乐业”计划,挖掘培育新职业序列和岗位,有序承接溢出劳动力转移就业。强化大龄、残疾、较长时间失业等就业困难群体精准帮扶,兜牢困难人员就业底线。深入实施“技能照亮前程”培训行动,全年开展补贴性培训20万人次以上。加强技工院校建设,推进“八闽工匠”培育。因地制宜组织实施以工代赈项目,促进农村劳动力就地就近就业增收。加快推进根治欠薪常态长效治理,切实维护劳动者合法权益。
二是促进公共服务普惠均衡。适应人口结构变化和流动趋势,推动按常住人口规模配置公共服务资源,支持乡镇和农村闲置公共服务设施转型发展。持续促进优质医疗资源下沉和均衡布局,建强国家和省级区域医疗中心,加快建设分级诊疗体系。实施医疗卫生强基工程,加快推进县医院、重点中心乡镇卫生院建设。支持国家级、省级中医优势专科建设,推进县级中医医院高质量发展。持续健全疾控体系,提升爱国卫生运动成效。推进县域养老服务改革创新和“一老一小”家政服务项目试点,建设一批示范性老年友好型社区,健全覆盖城乡的三级养老服务网络。倡导积极婚育观,优化生育支持政策和激励措施,落实育儿补贴、生育休假制度,大力发展普惠托育和托幼一体化服务,探索医育结合新模式,促进人口高质量发展。
三是完善多层次社会保障体系。稳妥实施渐进式延迟法定退休年龄改革。落实基本养老保险全国统筹制度,稳步提高退休职工和城乡居民养老金水平并向中低收入群体倾斜,积极发展企业年金、个人养老金,不断健全多层次多支柱养老保险体系。持续推进企业职工基本养老保险精准扩面专项行动,实现精准扩面20万人以上。巩固深化基本医保参保长效机制,基本医保参保率保持在95%左右。健全灵活就业人员、农民工、新就业形态人员社保制度,扩大失业、工伤、生育保险覆盖面。实施康复护理扩容提升工程,促进医养结合,推行长期护理保险。强化社会救助,完善空巢老人、困境儿童、残疾人等群体服务保障体系。建立健全基本殡葬服务制度。加强妇女儿童权益保障。加快建设青年发展型省份,打造各具特色的青年发展型城市。保障重要民生商品量足价稳。支持做好工会、红十字、慈善、志愿服务等工作。
四是推动文化体育繁荣发展。深化拓展“循迹再奋进”新时代文明实践提质培优工程,强化精神文明创建和公民道德建设。实施红色文化保护传承利用工程,建好用好长征国家文化公园(福建段)。实施新时代“闽派”文艺精品工程,深入推进“闽人智慧”传播计划,促进闽都文化、闽南文化、客家文化和朱子文化、妈祖文化、海丝文化等创造性转化、创新性发展。完成第四次全国文物普查,做好万里茶道、海上丝绸之路申遗,加强历史文化名城、街区、村镇创建。研究创建海丝文化公园。办好中国金鸡百花电影节、中国歌剧节等活动。实施公共文化服务提质增效行动,深化“书香八闽”建设。高标准建设福建国际传播中心,推进对外文化贸易“福船出海”行动计划。支持哲学社会科学、档案、史志、参事、智库等事业发展。完善全民健身公共服务体系,实施全民健身场地设施提升行动。持续深化“八闽名赛”培育工程,办好第十八届省运会,不断提升“王文教杯”羽毛球公开赛、闽港澳台“同心杯”篮球邀请赛等品牌赛事影响力。
一是防范化解重点领域风险。持续强化央地协同机制,完善地方金融监管制度,稳妥推进中小金融机构改革化险,深化打击非法金融活动,保持我省中小金融机构零高风险。继续实施一揽子化债方案,通过发展有序化解地方政府债务风险,严禁违规新增隐性债务,兜牢基层“三保”底线。完善房地产开发、融资、销售等制度机制,因城施策控增量、去库存、优供给,鼓励收购存量商品房重点用于保障性住房、安置房等,深化住房公积金制度改革,有序推动“好房子”建设,支持改善性住房需求,加快构建房地产发展新模式。
二是全面夯实粮食安全根基。践行大农业观、大食物观,严格落实耕地保护和粮食安全责任制,加大稳粮惠农政策力度,实施新一轮粮食产能提升行动,高质量建设高标准农田,粮食播种面积稳定在1255万亩以上,粮食产量稳定在513万吨以上。启动实施新一轮种业创新与产业化工程,加快福建海南南繁科研育种基地改扩建和国家级杂交水稻制种基地建设。落实最低收购价政策和储备订单粮食收购直补政策,促进粮食等重要农产品价格保持在合理水平。严格储备粮油管理,完善“智慧闽粮”平台,切实守住管好政府储备粮。
三是持续提升能源保障能力。加强能源产供储销体系建设,统筹推进煤炭、石油、天然气等传统能源基础设施建设,做好年度煤炭、天然气中长期合同签订履约工作,进一步加强一次能源供应保障。完善电力基础设施,建设一批支撑性调节性电源项目,打造省内“四纵四横”电网主网架,加快推进配电网改造升级补强。积极稳妥完善电力市场机制。充分发挥省煤电油气运厅际协调机制作用,做好迎峰度夏、迎峰度冬能源保供工作,为经济社会发展提供坚实能源保障。
四是扎实做好公共安全等工作。严格落实安全生产责任制,全面完成安全生产治本攻坚三年行动目标任务,持续深化道路运输、水上运输和渔业船舶、燃气、消防、危化品、矿山、建筑施工等重点领域安全整治,坚决防范遏制重特大事故发生,亿元地区生产总值生产安全事故死亡人数控制在0.008人以内。全面提升综合防灾减灾救灾能力,有效防范应对洪涝、台风、森林火灾等自然灾害。深化治理“餐桌污染”,强化食品药品全链条监管。健全网络生态治理长效机制,持续开展“清朗”系列专项行动。纵深推进扫黑除恶常态化,加大预防和打击电信网络诈骗、毒品犯罪等力度。坚持和发展新时代“枫桥经验”,深化社会治安整体防控体系和能力建设,常态化开展“化解矛盾风险、维护社会稳定”专项治理,规范化建设综治中心,加强社会工作者队伍建设,推进信访工作法治化,提升公共法律服务均衡性和可及性。加强家庭家教家风建设,强化未成年人违法犯罪预防和治理。加快建设中华民族团结进步窗口,推进宗教中国化福建实践。支持国防和军队现代化建设,做好军民融合、国防动员、国防教育、双拥共建、退役军人服务保障等工作。
各位代表,做好2026年经济社会发展工作任务艰巨、责任重大。我们要更加紧密地团结在以习为核心的党中央周围,坚持以习新时代中国特色社会主义思想为指导,全面贯彻落实党的二十大和二十届历次全会精神,深刻领悟“两个确立”的决定性意义,增强“四个意识”、坚定“四个自信”、做到“两个维护”,坚决贯彻落实党中央、国务院决策部署,认真落实省委、省政府工作要求,深入开展“深学争优、敢为争先、实干争效”行动,落实省十四届人大四次会议决议,自觉接受省人大的监督,认真听取省人大代表、省政协委员的意见和建议,牢记嘱托、砥砺前行,乘势而上、团结奋斗,扭住目标不放松,一张蓝图绘到底,全方位推动高质量发展,努力完成全年经济社会发展目标任务,确保“十五五”开好局、起好步,在中国式现代化建设中奋勇争先,奋力谱写新征程新福建建设新篇章!
